芯片资讯
- 发布日期:2024-07-02 08:18 点击次数:124

以下为意见全文:
广东省人民政府办公厅关于印发广东省加快半导体及集成电路产业发展若干意见的通知
各地级以上市人民政府,省政府各部门、各直属机构:
《广东省加快半导体及集成电路产业发展的若干意见》已经省人民政府同意,现印发给你们,请认真贯彻执行。实施过程中遇到的问题,请径向省发展改革委反映。
广东省人民政府办公厅
2020年2月3日
广东省加快半导体及集成电路产业发展的若干意见
为贯彻落实《粤港澳大湾区发展规划纲要》和国家关于集成电路产业发展的决策部署,加快我省半导体及集成电路产业发展,提升产业核心竞争力,结合我省实际,现提出以下意见。
一、总体要求
以新时代中国特色社会主义思想为指导,全面贯彻落实党的十九大和十九届二中、三中、四中全会精神,深入贯彻总书记对广东重要讲话和重要指示批示精神,充分发挥市场在资源配置中的决定性作用,更好发挥政府作用,抓住建设粤港澳大湾区国际科技创新中心的有利机遇,坚持市场主导、政府引导,需求牵引、协同创新,错位发展、适度集聚,积极发展一批半导体及集成电路产业重大项目,补齐产业链短板,提升研发创新能力,扩大开放合作,优化产业创新生态环境和终端产品应用环境,增强产业整体竞争力,把珠三角地区建设成为具有国际影响力的半导体及集成电路产业集聚区,为推动制造业高质量发展提供有力支撑。
二、优化发展设计业,提升产业优势
(一)芯片设计重点发展方向。重点突破储存芯片、处理器等高端通用芯片设计,大力支持射频芯片、传感器芯片、基带芯片、交换芯片、光通信芯片、显示驱动芯片、RISC-V(基于精简指令集原则的开源指令集架构)芯片、物联网智能硬件核心芯片、车规级AI(人工智能)芯片等专用芯片的开发设计。大力发展第三代半导体芯片,前瞻布局毫米波芯片、太赫兹芯片等。
(二)打造芯片设计高地。引导设计企业上规模上水平,提升设计产业集聚度,大力发展自主品牌产品,在珠三角地区建设具有全球竞争力的芯片设计和软件开发集聚区。到2025年,形成一批销售收入超10亿元和3家以上销售收入超100亿元的设计企业,EDA(电子设计自动化)软件实现国产化(部分领域达到国际先进水平),高端通用芯片设计能力明显提升,芯片设计水平整体进入国际先进行列。
三、重点发展特色工艺制造,补齐产业短板
(三)制造业重点发展方向。重点推进模拟及数模混合芯片生产制造,满足未来射频芯片、功率半导体和电源管理芯片、显示驱动芯片等产品市场需求的快速增长。优先发展特色工艺制程芯片制造,支持先进制程芯片制造,缩小与国际先进水平的差距。探索发展FDSOI等新技术路径。大力发展MOSFET(金属氧化物半导体场效应晶体管)、IGBT(大功率绝缘栅双极型晶体管)、高端传感器、MEMS(微机电系统)、大功率LED器件、半导体激光器等产品。支持氮化镓、碳化硅、砷化镓、磷化铟等化合物半导体器件和模块的研发制造。
(四)加快布局芯片制造项目。推动现有6英寸及以上晶圆生产线提升技术水平、对接市场应用。大力支持技术先进的IDM(集设计、制造、封装、测试及销售一体化的组织模式)企业和晶圆代工企业在珠三角布局研发中心、生产中心和运营中心,建设晶圆生产线。到2025年,建成较大规模特色工艺制程生产线,积极布局建设先进工艺制程生产线。
四、积极发展封测、设备及材料,完善产业链条
(五)封测重点发展方向。大力发展晶圆级封装、系统级封装、凸块、倒装、硅通孔、面板级扇出型封装、三维封装、真空封装等先进封装技术。加快IGBT模块等功率器件封装技术的研发和产业化。大力引进先进封装测试生产线和技术研发中心,支持现有封测企业开展兼并重组,紧贴市场需求加快封装测试工艺技术升级和产能提升。
(六)设备重点发展方向。积极推进缺陷检测设备、激光加工设备等整机设备,以及真空零部件、高精密陶瓷零部件、射频电源、投影镜头等设备关键零部件的研发生产。大力引进国内外沉积设备、刻蚀设备、等离子清洗机、薄膜制备设备等领域的龙头企业。支持高等学校和科研机构开展设备和零部件技术研发,引导我省有基础的企业积极布局设备及零部件制造项目。
(七)材料及关键电子元器件重点发展方向。大力发展氮化镓、碳化硅、氧化锌、氧化镓、氮化铝、金刚石等第三代半导体材料,积极发展电子级多晶硅及硅片制造,加快氟聚酰亚胺、光刻胶、高纯度化学试剂、电子气体、碳基、高密度封装基板等材料研发生产。大力支持纳米级陶瓷粉体、微波陶瓷粉体、功能性金属粉体、贱金属浆料等元器件关键材料的研发及产业化。推动电子元器件企业与整机厂联合开展核心技术攻关,提升我省高端片式电容器、电感器、电阻器等元器件产品市场占有率。
五、提升研发创新能力
(八)加强关键核心技术研发。省科技创新战略专项资金每年投入不低于10亿元用于支持集成电路领域技术创新。激励半导体及集成电路企业加大研发投入,对于研发费用占销售收入不低于5%的企业,在全面执行国家研发费用税前加计扣除75%政策的基础上,鼓励有条件的市对其增按不超过25%研发费用税前加计扣除标准给予奖补,省科技创新战略专项资金可在市奖补的基础上按1∶1给予事后再奖励。围绕EDA工具、芯片架构、优势芯片产品、特色工艺制程、第三代半导体、生产设备核心部件、先进封装技术、芯片评价分析技术等方向开展关键核心技术攻关,省科技创新战略专项资金设立研发重大专项予以支持。对于风险较高、不确定因素较多的关键领域科技攻关,适当支持多种技术路线的探索,加强技术储备。改革省科技创新战略专项资金项目立项和组织实施方式,强化成果导向,试行项目招标悬赏制度,推动项目经理人管理制度和“里程碑”考核机制。我省高等学校、科研机构以及集成电路设计企业开展拥有自主知识产权的28nm及以下或具备较大竞争优势的芯片流片,省促进经济高质量发展专项资金对产品量产前首轮流片费用按不超过30%给予奖补,同一主体每年奖补的研发资金不超过1000万元。
(九)建设产业创新和公共服务平台。加快发展芯片设计公共服务平台,推动有条件的高等学校、科研机构和企业联合建设晶圆中试生产线,提升EDA工具、SoC(系统级芯片)设计服务、MPW(多项目晶圆加工)、部件及终端产品模拟、测试验证等服务功能。支持高等学校、科研机构和检测验证机构建设集成电路产品质量测评、环境适应性评价、安全可靠性认证等方面的公共服务平台。积极创造条件建设半导体及集成电路领域的国家级和省级创新平台。省区域协调发展战略专项资金对国家级、省级公共服务平台和创新平台建设按不超过其固定资产投资的30%给予支持,单个项目支持额度不超过2000万元。到2025年,XHSC(小华半导体)芯片 新组建15个以上半导体及集成电路领域的省级重点实验室、工程实验室等。建立和完善考核评价机制,对国家级和省级创新平台、公共服务平台给予持续支持。鼓励企业、高等学校、科研机构等合作成立产学研技术创新联盟或联合建设(新型)研发机构。鼓励机构和园区申报国家“芯火”双创基地(平台)、国家集成电路产学研融合协同育人平台。
(十)强化知识产权保护和应用。争取国家支持在我省设立面向半导体及集成电路产业的知识产权保护中心,建立专利预审、确权快速通道,探索协同预审模式,缩短发明专利授权周期。探索在重点国家和地区建设广东省半导体及集成电路产业知识产权海外维权援助中心或援助服务点。对集成电路领域重复侵权、恶意侵权等严重侵犯知识产权行为,探索建立惩罚性赔偿机制。积极开展半导体及集成电路领域的专利分析和导航,完善专利预警机制。对软件和集成电路企业向境外企业购买技术使用权或所有权,所购技术符合国家《鼓励进口技术和产品目录》的,积极争取国家进口贴息支持。支持软件和集成电路企业加强发明专利、商标、软件著作权、集成电路布局设计专有权等知识产权的保护和应用。支持开展集成电路领域知识产权运营。
六、强化人才队伍支撑
(十一)建立健全人才培养体系。加强省内高等学校微电子、信息科学、计算机科学、应用数学、化学工艺、材料科学与工程、自动化、人工智能等相关专业和学科建设。推动我省有条件的高等学校建设国家示范性微电子学院。从2020年开始,扩大微电子专业招生规模;积极向国家争取增加高校微电子专业研究生招生计划。省内高等学校通信工程、计算机、信息安全等电子系统专业开设集成电路设计相关课程,支持微电子专业开设软件工程相关课程,加大复合型人才培养力度。鼓励国内领先集成电路企业与高校合编部分专业教材,鼓励企业人才走进高校教授部分选修专业课程。省基础与应用基础研究基金加大对集成电路领域博士和博士后的支持,安排一定比例的资金专项资助未获得省部级以上科研项目资助的博士和博士后。鼓励建设集成电路公共职业技能培训平台。支持企业与高等学校建立联合培养机制,共建集成电路学生实践教学基地;本科及以上学历学生在基地实践不少于3个月的,省教育发展专项资金按照每人500元/月标准对学生给予补贴。支持有条件的高校派出集成电路方向的教学科研人员出国(境)进修或培训。推动高职院校加强集成电路相关专业建设,鼓励企业联合职业院校培养技术能手。
(十二)强化人才政策支持。组织开展集成电路产业人才开发路线图研究。省相关高层次人才引进计划将集成电路产业列入重点支持方向,加快从全球靶向引进高端领军人才、创新团队和管理团队。省相关项目、人才评审专家库要建立集成电路专家分库,不断扩充国内外高水平专家。对于院士等人才简化引进时的评审流程。鼓励采用兼职、短期聘用、定期服务等方式,吸引知名集成电路人才来我省工作。省、市制定相关政策时,应兼顾高端领军人才、中坚骨干力量、技术能手等多层次人才需求,适当放宽人才认定标准。鼓励各市在户籍、个税奖励(返还)、住房保障、医疗保障、子女就学、创新创业等方面对集成电路人才给予优先支持。充分发挥港澳青年创新创业基地的平台优势,支持举办集成电路相关赛事,发掘后备人才。
七、推动产业合作发展
(十三)促进产业链融合发展。促进产业链上下游协作配套,积极探索设计、制造等环节更紧密的合作模式。支持高校与芯片制造厂商合作,利用集成电路工艺平台,进行相关集成电路IP核开发与验证的教学培训。支持终端应用龙头企业通过数据共享、人才引进和培养、核心技术攻关、产品优先应用等合作方式培育国内高水平供应链,带动原材料、核心电子元器件、设备、关键软件等上下游配套企业协同发展。
(十四)加快自主关键技术和产品推广应用。通过终端应用牵引芯片发展,聚焦5G、人工智能技术,面向通信、超高清视频、汽车、卫星应用、工业互联、智能家居、智慧医疗、电子办公设备等重大应用,组织开展“芯片-整机”交流对接活动。加强政策引导和产品宣传,推动技术先进、自主安全可控的芯片、基础软件及整机系统在经济社会重点领域的应用。推动高校在教学实践中使用国产教材教具。推动芯片企业在新产品开发中,应用国家核高基(核心电子器件、高端通用芯片及基础软件产品)等专项的成果。
(十五)持续深化与境外合作。加强与境外高等学校在人才培养、技术研发方面的合作,积极推动境外高校与我省企业联合培养集成电路相关专业毕业生。积极开展与集成电路国家重点实验室等境外高端创新平台的研发合作,支持境外高端创新平台在我省设分部。支持省内高校与境外一流高校合作共建半导体及集成电路实验室。支持企业委托或联合境外高校、科研机构开展芯片相关技术攻关。充分发挥港澳对接全球的窗口作用和金融等高端服务业发达的优势,强化联合招商引资力度,积极引进境外知名企业和研发机构建设高水平的研发机构、运营中心和生产基地等。我省企业收购境外半导体及集成电路企业(含研发中心)、投资设立海外研发基地,省促进经济发展专项资金对符合条件的给予大力支持。
(十六)搭建交流协作平台。培育和发展集成电路行业协会等中介组织。鼓励整机系统厂商、集成电路企业共建产业联盟,建立产业链利益共同体,打造整机系统与集成电路产品共生的产业生态环境。相关协会或联盟应及时将关键技术(产品)突破、重大项目建设、重点企业收购并购等行业重大资讯反馈政府部门。支持举办集成电路方面的竞赛、行业会议等活动,推动人才汇聚、技术创新和交流推广,营造集成电路产业发展的良好氛围。
八、保障措施
(十七)加强组织领导。成立省半导体及集成电路产业发展领导小组(以下简称领导小组),由省政府主要领导任组长、分管领导任副组长,成员包括有关地级以上市人民政府和省发展改革委、教育厅、科技厅、工业和信息化厅、财政厅、人力资源社会保障厅、自然资源厅、商务厅、市场监管局、地方金融监管局、税务局、海关总署广东分署等单位主要负责同志。领导小组负责统筹推进全省半导体及集成电路产业发展,整合各方资源,协调解决重大问题。领导小组办公室设在省发展改革委,负责日常工作。领导小组下设半导体及集成电路重大项目推进工作专班,引入专业团队,建立重大项目投资决策机制和快速落地联动响应机制。成立由有关方面专家组成的广东省半导体及集成电路产业发展专家咨询委员会,对产业发展的重大问题和政策措施开展调查研究,进行论证评估,提供咨询建议。
(十八)加大财政支持力度。设立省半导体及集成电路产业投资基金,鼓励产业基金投向具有重要促进作用的制造、设计、封装测试等项目。省区域协调发展战略专项资金、促进经济高质量发展专项资金、科技创新战略专项资金、教育发展专项资金、引进人才专项资金、促进就业创业专项资金、促进经济发展专项资金等专项资金的安排要重点支持半导体及集成电路产业发展。对于半导体及集成电路领域的基础研究和应用基础研究、突破关键核心技术或解决“卡脖子”问题的重大研发项目,省级财政给予持续支持。鼓励有条件的地市设立集成电路产业投资基金,出台产业扶持政策。
(十九)加大金融支持力度。积极争取国家集成电路产业投资基金、政策性银行对我省半导体及集成电路重大项目的资金支持。对由我省融资担保机构担保的、集成电路龙头企业供应链上的中小微企业贷款融资和债券融资业务进行再担保,当发生代偿时,探索由政府和担保公司按一定比例分摊风险。鼓励各类金融机构加大对半导体及集成电路企业的信贷支持力度,优先支持金融机构推出符合集成电路设计等轻资产企业融资需求的信贷创新产品,积极探索知识产权质押和融资租赁。鼓励各类创业投资和股权投资基金投资半导体及集成电路产业;各级政府可按其对半导体及集成电路项目投资金额,对基金管理人给予奖励。优先支持半导体及集成电路企业充分利用国内多层次资本市场和国(境)外资本市场融资。
(二十)支持园区和重大项目建设。推动半导体及集成电路产业适度集聚发展,高标准建设一批产业基地和园区,省集成电路产业投资基金优先投向基地和园区内的项目。半导体及集成电路产业的重大项目优先列入省重点建设项目计划,对晶圆制造项目用地由省统筹安排。对投资额较大的制造、设计、EDA软件、封测、装备及零部件等领域项目以及产业带动作用明显的国家级公共服务平台,可按照“一事一议”的方式予以支持。
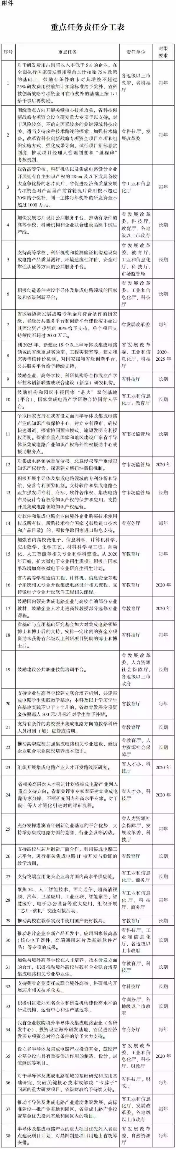
附件:重点任务责任分工表
